

春光明媚,正是出行时。记者日前从市文广旅局获悉,攀枝花市2026年春假文旅优惠活动已正式推出。本次活动紧扣“阳光花果城 康养攀枝花”城市品牌定位,围绕“花儿为什么这样红”春季文旅康宣传营销工作主线,聚焦本地市民与外地来攀游客,重点面向亲子家庭及研学群体,推出一系列实实在在的惠民举措,为市民游客送上春日出游“大礼包”。

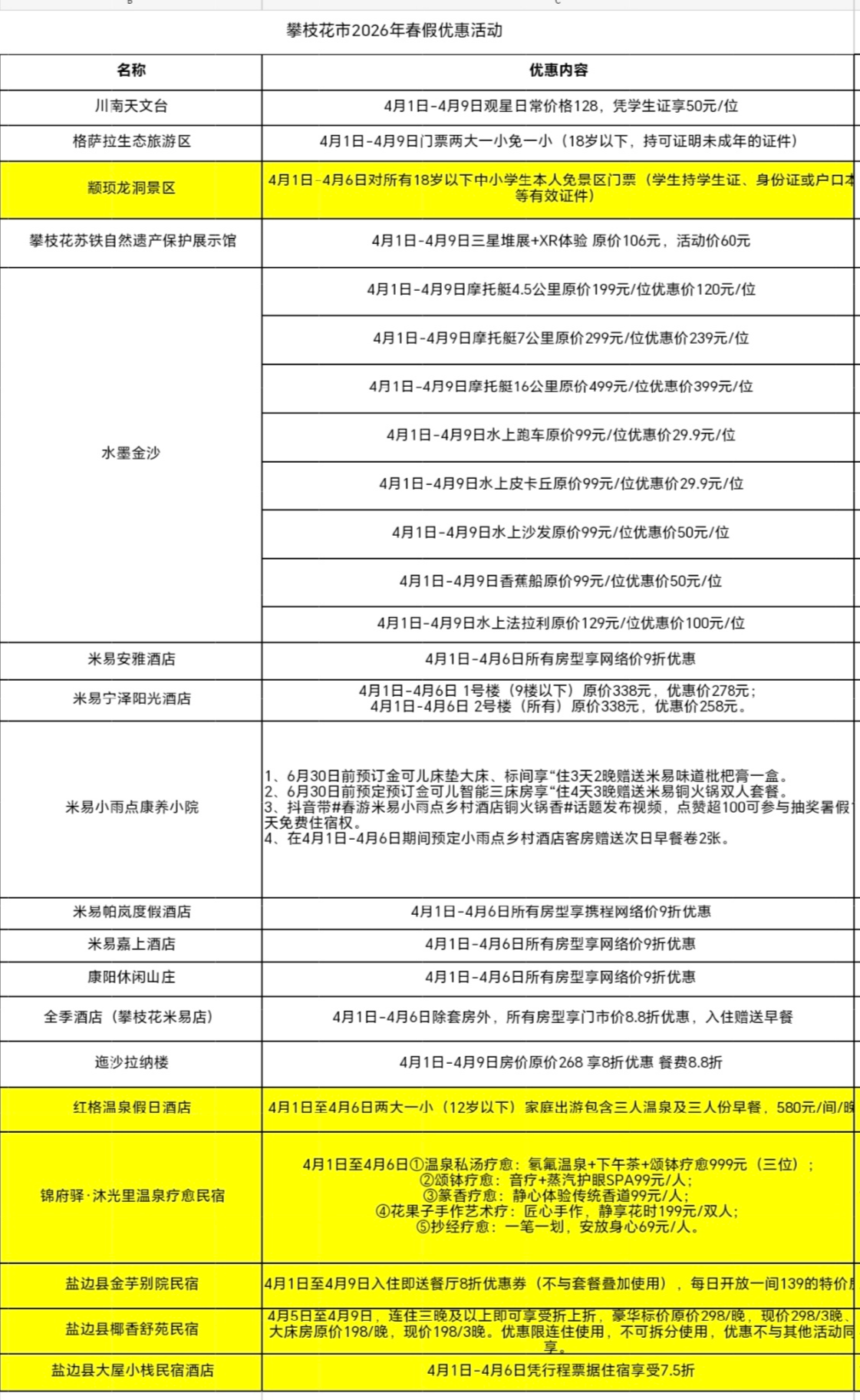
攀枝花市2026年春假优惠活动
“我们这次优惠力度很大,覆盖点位也比较广,就是想让大家在这个春假真正玩得实惠、玩得尽兴。”市文广旅局相关负责人向记者介绍,优惠活动紧扣春季研学需求,针对亲子、学生及研学群体推出专属特惠,活动时段主要集中在4月1日至4月9日,部分文旅点位及住宿业态的优惠政策执行至4月6日,涵盖颛顼龙洞景区、格萨拉生态旅游区、苏铁自然遗产保护展示馆、水墨金沙游玩项目等多个优质资源,让 “阳光花城” 的盎然春意既可直观领略,更以实实在在的福利惠及千家万户。

攀枝花苏铁国家级自然保护区 林涛/摄影

米易颛顼龙洞景区 王东/摄影

水墨金沙 图源/攀枝花市西区
景区方面,颛顼龙洞景区对18岁以下中小学生免景区门票,格萨拉生态旅游区实行“两大一小”免一小门票政策。此外,其余研学、游玩类点位也同步推出项目降价等惠民举措,切实降低游客出游成本,提升游玩体验。
住宿方面,优惠力度同样可观,涵盖米易、盐边、仁和等区域的多家酒店民宿,推出房型折扣、连住优惠、入住赠礼等多种让利活动,让游客在畅游花城的同时,也能住得舒心、住得实惠。